日本企业造假又有新事件发生。日前,日本机械零件制造商椿中岛(TSUBAKI NAKASHIMA)被曝低价购买中国轴承钢球产品,伪装成日本国产钢球产品出售。这是继神户制钢所、斯巴鲁、三菱综合材料、东丽、西铁城等企业后,日本造假名单上最新增添的一员......
据日本时事通信社2月28日报道,椿中岛方面承认,因为自己产品产量无法满足市场,故而低价采购中国便宜钢球伪装成日本产品出售。报道称,由于订单量最集中的奈良县葛城工厂产量不足,因此把从中国进口的钢球换上葛城工厂的包装箱并贴上标签发了出去。

报道截图
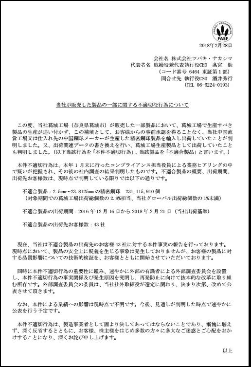
据悉,自2016年12月16日至2018年2月21日,椿中岛卖出约2.31亿个精密钢球,一共向43家企业供货。
日本时事通讯社报道称,精密钢球符合客户要求的标准,至少到目前为止,安全性没有影响。
记者查看了椿中岛的官网,其在2月28日刊登公告称“问题发生期间,问题钢球的个数占葛城工厂总出货数2.8%,占椿中岛全部出货量不到1%。”“目前,还没听到客户方面的异议,但是我们会和客户一起从技术上检验这些产品是否会对客户产品质量产生影响。”

公告全文

官网
据了解,椿中岛集团在国际精密钢球制造领域一直享有顶尖制造商的美誉。从上世纪70年代开始生产滚珠丝杠以来,产品以高精确性而广泛配套于数控机床,加工中心,机械手,冲压机,锻造机及工业自动化等行业。

不断增加的日本造假名单
巴菲特曾说过,“厨房里的蟑螂绝不会只有一只”;当重品质、重工匠精神的日本企业有一家站出来自曝造假,越来越多的企业开始排队说“我也是”。在椿中岛之前,日本制造的造假风波早已沸沸扬扬,造假名单越来越长......
高田
高田气囊最早出现问题可以追溯到2000年,当时出现了首例消费者向美国国家交通安全管理局就其安全气囊隐患进行投诉,但并未引起关注。直到2014年,气囊安全问题才真正引起高田公司高度重视,当年10月,由于存在问题的高田气囊可能会向车内的人喷出金属弹片,并已经造成4人死亡,引起多起诉讼。
2015年高田公司首次公开承认气囊存在安全隐患。同年6月末,高田承诺将全面配合世界范围内的召回行动。此外,同年美联邦政府发布2项新的命令,对高田开出了7000万美元的罚款,同时要求使用缺陷气囊的汽车需在2019年之前完成召回。
2017年6月26日,日本著名汽车零部件供应商高田宣布破产。
神户制钢所
2017年10月8日,日本神户制钢所承认旗下公司长期篡改部分铜、铝产品的检验数据,将未满足客户要求的产品充作合格产品供应给客户。
根据今年3月6日神户制钢所公开的报告书,神户制钢所以铝、铜制品为主的不合格产品提供给了525家企业,随后机械业务部门也发现了造假行为,受影响企业再增加163家,扣除重复的部分共计605家。造假行为至少可追溯到上世纪70年代,包括退休人员在内,共有5名董事参与其中,神户制钢所会长兼社长川崎博也以及副社长金子明将于4月1日引咎辞职。
斯巴鲁
2017年11月,日本汽车知名品牌斯巴鲁爆出重大造假丑闻,其位于东京北部的群马工厂一直聘用未经资格考试认证的工人进行新车出厂的最终质检环节 ,此行为已成常态,在该工厂持续30年。
11月27日,斯巴鲁发布消息称,因违反国家规定长期聘用无资格人员进行新车出场质检,将向国土安全省报告召回预计25.5万辆斯巴鲁品牌汽车,回厂进行必要的重新检查,此次召回预计费用50亿日元。
三菱综合材料
2017年11月24日,三菱综合材料株式会社社长竹内章在记者会上承认其下属子公司产品数据造假问题的前一天,三菱综合材料发表公告称,公司子公司三菱电线工业自2015年4月至2017年9月修改出厂橡胶密封制品技术参数,目的是达到公司或客户要求的技术标准,部分问题产品被用在了飞机、舰船和汽车上,影响企业达200多家
三菱综合材料同时公告称,公司另外两家子公司——三菱伸铜和三菱铝业出品的铜合金和铝制产品也被查出出厂产品技术参数造假的问题。
2018年2月8日,三菱综合材料再次公布该公司旗下位于日本静冈县的三菱铝业富士制作所、位于日本新潟县的一家汽车零部件制造厂,还有位于日本岐阜县的一家养老工厂,这些企业均涉嫌在产品检查过程中篡改数据。三菱材料社长竹内章同日举行记者会,承认上述企业造假为事实,并作出道歉。
东丽
2017年11月28日,日本东丽株式会社子公司东丽HC(Toray hybrid code)株式会社主动曝出其材料数据造假丑闻。东丽公司社长日觉昭广公开称,2008年4月至2016年7月期间,东丽HC的两名品质保证室室长滥用职权,在制作检查成绩书时,将轮胎补强剂、涤纶工业丝等产品的检查数据,篡改为符合客户要求的规格值。从2016年10月起,东丽公司已更改品质保证体制。据透露,该造假事件达149件,涉及产品已销往13家公司,且产品已经流入中国。
东丽社长日觉昭广在东京举行记者会道歉称,“给大家造成严重困扰,在此真诚道歉。”
西铁城
2018年2月9日,日本钟表公司西铁城时计株式会社(Citizen Watch,以下简称西铁城)向外界公布了一份轰动全球的调查报告,承认旗下子公司存在大量篡改产品测试LED数据和零部件产地的行为。
除了LED相关的零部件产品外,西铁城还透露称其位于富士吉田市的子公司“西铁城电子”伪造了发光二极管的质量检测数据。事发后,西铁城手表公司立即免去了总裁Yoshihiro Gota以及另外一名涉事高管的职务。
针对西铁城的这项第三方调查还显示,西铁城电子曾在2012年至2016年间,把中国子公司工厂生产的166种、超过13亿个零部件的产地篡改为“日本”并提供给119家客户企业,篡改比例占同一时期产品总数的6.7%——只因担心失去北美的重要客户。
宇部兴产
今年2月23日,日本综合化工企业宇部兴产发布消息称,在千叶县市原市的千叶石油化学工厂存在部分聚乙烯产品未实施向客户承诺的检测、伪造记录进行销售的违规行为。此事涉及50家客户。违规行为从上世纪90年代起一直持续。
在东京都内举行记者会的社长山本谦道歉称:“给诸位添了麻烦,深表歉意。”
席卷各行各业的造假
其实,稍微梳理一下就不难发现,造假在日本并不是什么新鲜事,而是早已成为一种恶性“传染病”,席卷了日本各行各业。
2017年12月11日,日本新干线列车希望34号在行驶途中传出异响和异臭,中途停靠名古屋站检查时,发现列车车台龟裂且漏油。日本运输安全委员会将其认定为重大事故,这是自2001年运输安全委员成立以来,新干线首次被认定为重大事故的意外事件。
2014年8月,日本高级连锁料理店“木曾路”公司承认,使用便宜牛肉冒充高级牛肉,其三家门店销售的是廉价牛肉,标注的却是“松阪牛”或“佐贺牛”。
2015年10月,日本三井住友建设公司开发的横滨市都筑区大型公寓因偷工减料出现严重倾斜。而不到一个月,日本龙头建筑企业旭化成公司又于11月被曝出,复查的2376个建筑项目中有266个项目存在数据篡改,建设项目涉及日本全国各地,甚至包括医院、学校、养老院等公共设施,让各地民众人心惶惶。
2016年5月6日,日本东亚建设工业株式会社发布消息称,在羽田机场C跑道防止液态化的地基改良工程中,只灌注了设计中所需药液的5.4%,却作为按照规定方式施工伪造了数据,并向国土交通省作了虚假汇报。
5月18日,日本铃木汽车公司承认对全部16种在日本销售的车型燃效数据作假。就在同一天,三菱汽车公司也发布消息:除4种微型车以外,运动型多功能车(SUV)“帕杰罗”等4种车型也存在燃效数据作弊。
2016年8月,东芝公司被曝连续7年造假,至少4大业务部门、3任社长参与其中,虚报利润1562亿日元(约92亿元人民币),是继2011年奥林巴斯隐瞒17 亿美元损失以来,日本企业界的又一桩财务造假丑闻......
日本为何频繁造假?
最大的一个原因就是经济全球化之下的竞争愈发激烈,汽车厂商之间的价格战最终只能通过生产成本来降低售价,零配件就是其中重要一环。日本企业环境中的供应商与主机厂之间联系十分紧密,主机厂如果更换供应商对双方都会造成很大的损失,因此在不更换供应商,同时技术水平有限的情况之下就只能通过“造假”来试图瞒天过海了。然而,纸终究包不住火。
除此之外我们可以看到以上这些企业造假均有两个特点,一个是“态度诚恳”,另一个是知情不报。几乎每家出了事的企业,该企业负责人必定会召开新闻发布会鞠躬致歉。然后呢,除了高田破产以外。其他企业除了形象受损以外,并没有遭受到严重的经济处罚,也几乎没有客户因为造假而更换供应商。
日企造假的另一个特点是互相隐瞒,知情不报。其实以上曝光的造假事件,很多企业内部都是心知肚明,甚至供应商的主机厂也是清楚的,但正如上面所讲,日本企业环境中的供应商与主机厂之间联系十分紧密,主机厂如果更换供应商对双方都会造成很大的损失,因此彼此存在互相包庇的情况。因此这些涉及造假的企业才得以如此长时间不为人知。所以说,日产制造神话的不能说是坍塌,其实是海市蜃楼,这样来看的话……我们目前了解到的造假日企很可能只是冰山一角。
Previous:西部数据拟砸5000亿日元 携手东芝增产3D NAND
Online messageinquiry
| model | brand | Quote |
|---|---|---|
| CDZVT2R20B | ROHM Semiconductor | |
| TL431ACLPR | Texas Instruments | |
| BD71847AMWV-E2 | ROHM Semiconductor | |
| RB751G-40T2R | ROHM Semiconductor | |
| MC33074DR2G | onsemi |
| model | brand | To snap up |
|---|---|---|
| TPS63050YFFR | Texas Instruments | |
| ESR03EZPJ151 | ROHM Semiconductor | |
| STM32F429IGT6 | STMicroelectronics | |
| BU33JA2MNVX-CTL | ROHM Semiconductor | |
| IPZ40N04S5L4R8ATMA1 | Infineon Technologies | |
| BP3621 | ROHM Semiconductor |
Qr code of ameya360 official account
Identify TWO-DIMENSIONAL code, you can pay attention to
Please enter the verification code in the image below: